首页> 招标查询> 招标详情
湖南省港航水利集团有限公司舆情监测及应对处置服务项目(第二次)采购公告
信息来源: ******[查看]
|地区:湖南
|类型:采购公告
基本信息
信息类型:采购公告
区域:湖南
源发布时间:2025-12-15
*符合收录标准*
正文附件下载

******有限公司舆情监测及应对处置服务项目 已具备采购条件,现公开邀请供应商参加采购活动。

1 采购项目简介

******有限公司舆情监测及应对处置服务项目

******有限公司

1.3 采购代理机构:无

1.4 采购项目资金落实情况:企业自筹

******************集团注册资本200亿元,主要负责全省港航、水利基础设施的投资、建设和运营,承担省政府交办的重大港航、水利基础设施的建设和运营管理。主业为港口码头、航道航运、水利水务的投资、建设、运营、******集团舆情监测及应对处置能力建设,做好舆情监测、分析、处置工作,提高对苗头性倾向性问题的发现力、研判力、处************有限公司舆情监测及应对处置服务项目询价采购活动。

2.采购范围及相关要求

2.1 采购范围:

******有限公司舆情监测及应对处置服务项目,主要包含舆情监测系统服务、日常预警、舆情专报、应对指导、资源协调、舆情培训等。

2.2 服务期限:项目服务期限为365天(合同签订之日起计算),成果的交付时间以采购人确认成果通过验收时间为准。

2.3 质量要求或服务标准:具体内容详见第五章“采购需求”。

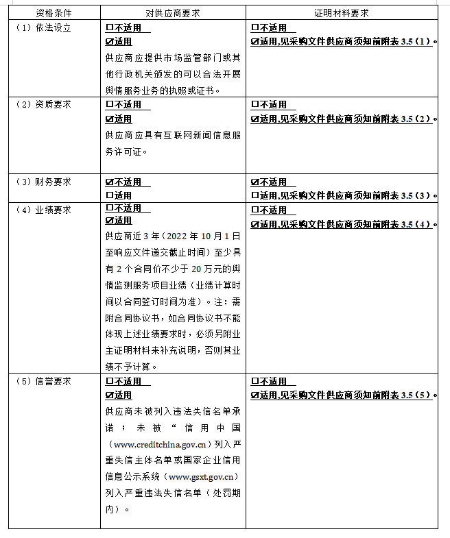
3 供应商资格要求

供应商应满足如下要求:

4 响应保证金

5 确定成交供应商的方法

5.1最低价法

5.2 采购人应当确定排名第一的成交候选供应商为成交供应商。若排名第一的成交候选供应商未通过履约能力核查,采购人应按推荐的名单排序依次确定其他成交候选供应商为成交供应商。

6采购文件获取

6.1 采购文件的获取时间为2025年12月16日8时0分(北京时间)至2025年12月20日17时30分(北京时间),上午8:00************办公室。

6.2 获取采购文件时所需资料如下:

(1)法定代表人授权委托书原件;

(2)委托代理人身份证原件;

(3)企业营业执照副本;

(4)业绩证明材料。

报名时提交资料:(1)原件和(2)(3)(4)复印件(逐页加盖公章)装订成册。

7. 响应文件的递交

7.1 响应文件递交的截止时间(投标截止时间,下同)为2025年1************办公室;

7.2 逾期送达的、未送达指定地点的或未按要求密封和加写标注的响应文件,采购人将不予受理。

8 发布公告的媒介

本次采购公告发************有限公司官网(******)上发布。

9 监督部门

******有限公司企业管理部 ,电话: 0731-****** 。

10 联系方式

******有限公司      

地    址:  湖南省长沙市天心区新姚南路196号  

邮政编码:  410004                      

联 系 人:  陈先生

电    话:  0731-******

传    真:  0731-******

电子邮箱:  ******

责编:陈南松

******有限公司

查看信息来源网站
快照:2025-12-15
收藏
免责声明

【1】凡本网注明来源:"今日招标网"的所有文字、图片和音视频稿件,版权均属于今日招标网,转载请必须注明机今日招标网,违反者本网将追究相关法律责任。

【2】本网转载并注明自其它来源的作品,是本着为读者传递更多信息之目的,并不代表本网赞同其观点或证实其内容的真实性,不承担此类作品侵权行为的直接责任及连带责任。其他媒体、网站或个人从本网转载时,必须保留本网注明的作品来源,并自负版权等法律责任。

【3】如涉及作品内容、版权等问题,请在作品发表之日起一周内与本网联系。

招标文件下载 x
绑定手机号码
10秒快速绑定,找项目快人一步
公司名称:*
姓名:*
关键词:
手机号:*
验证码:* 发送验证码 已发送(60s)

开通黄金会员,即可查看实时商机信息(30条/天)

每天提供100000+条招投标采购信息,随时掌握最新发布的商机,实时更新

开通地区选择
全国
浙江
黄金会员权益
查看信息(30条/天)
信息订阅(5组)
来源跳转验证(30次)
附件下载(部分正文涵盖)
铂金会员权益 (包含黄金会员权益)
查看信息(100次/天)
信息订阅(10组)
来源跳转验证(100次)
项目导出(100条)
附件下载(部分正文涵盖)
钻石会员权益 (包含铂金会员权益)
查看信息(无限制)
信息订阅(无限制)
来源跳转验证(无限制)
企业推荐
项目导出(1000条)
企业信息
附件下载(部分正文涵盖)

抱歉,您当前会员等级权限不够!

此功能只对更高等级会员开放,立即提升会员等级!享受更多权益及功能

立即提升会员等级
订单创建成功,打开微信扫一扫完成付款

打开微信扫一扫完成付款

商品名称 暂无
订单编号 暂无
支付方式 微信支付
微信支付 ¥ 249
切换方式

切换到支付宝支付

购买即同意《今日招标线上购买及服务协议》